Ricerca avanzata
Newsletter
Login
Wishlist
(0)
Toggle navigation
La casa editrice
Catalogo
Novità
Autori
Diario
Home
>
Catalogo
>
Le mappe argomentative
> Mappa 8
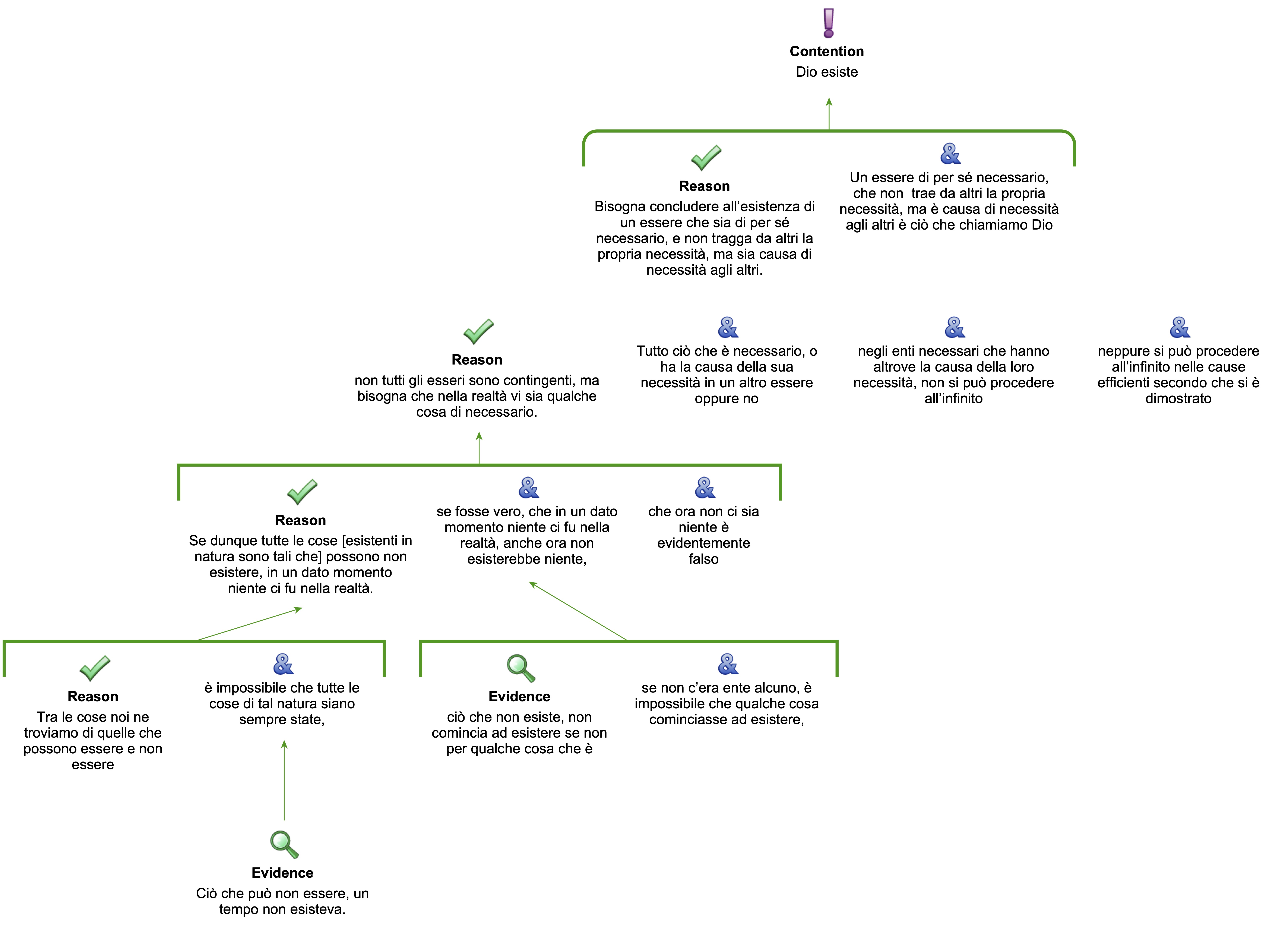
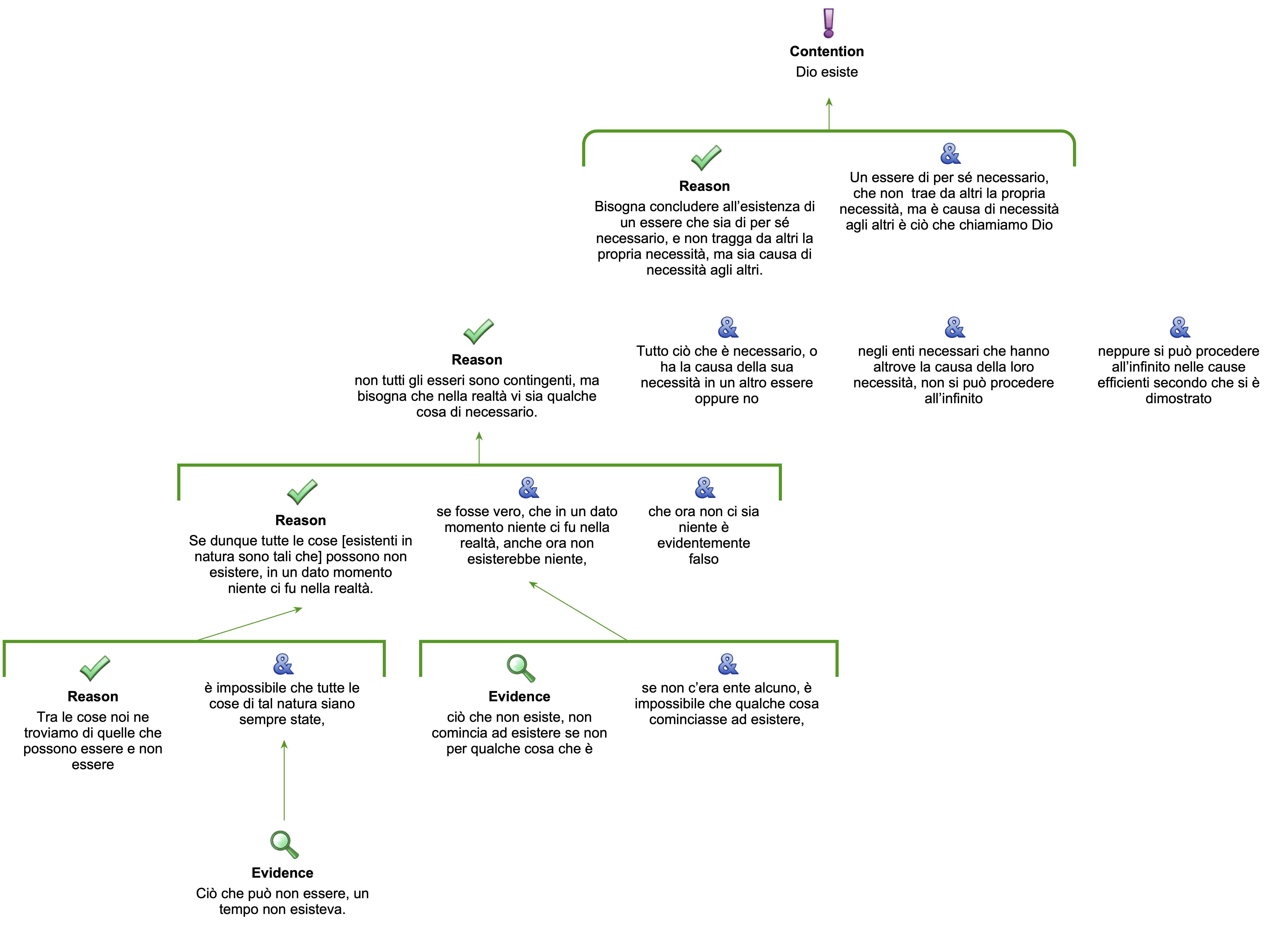
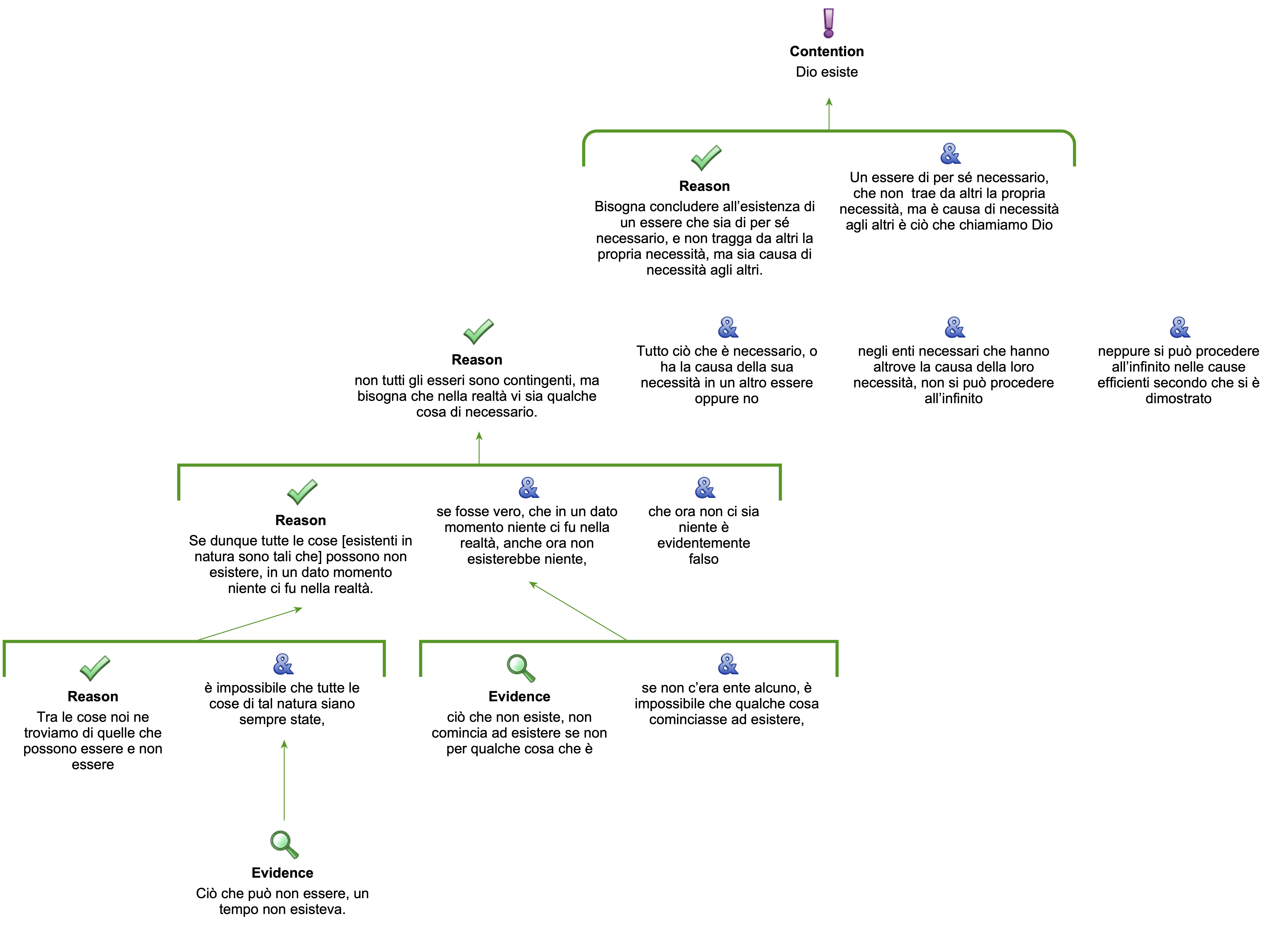
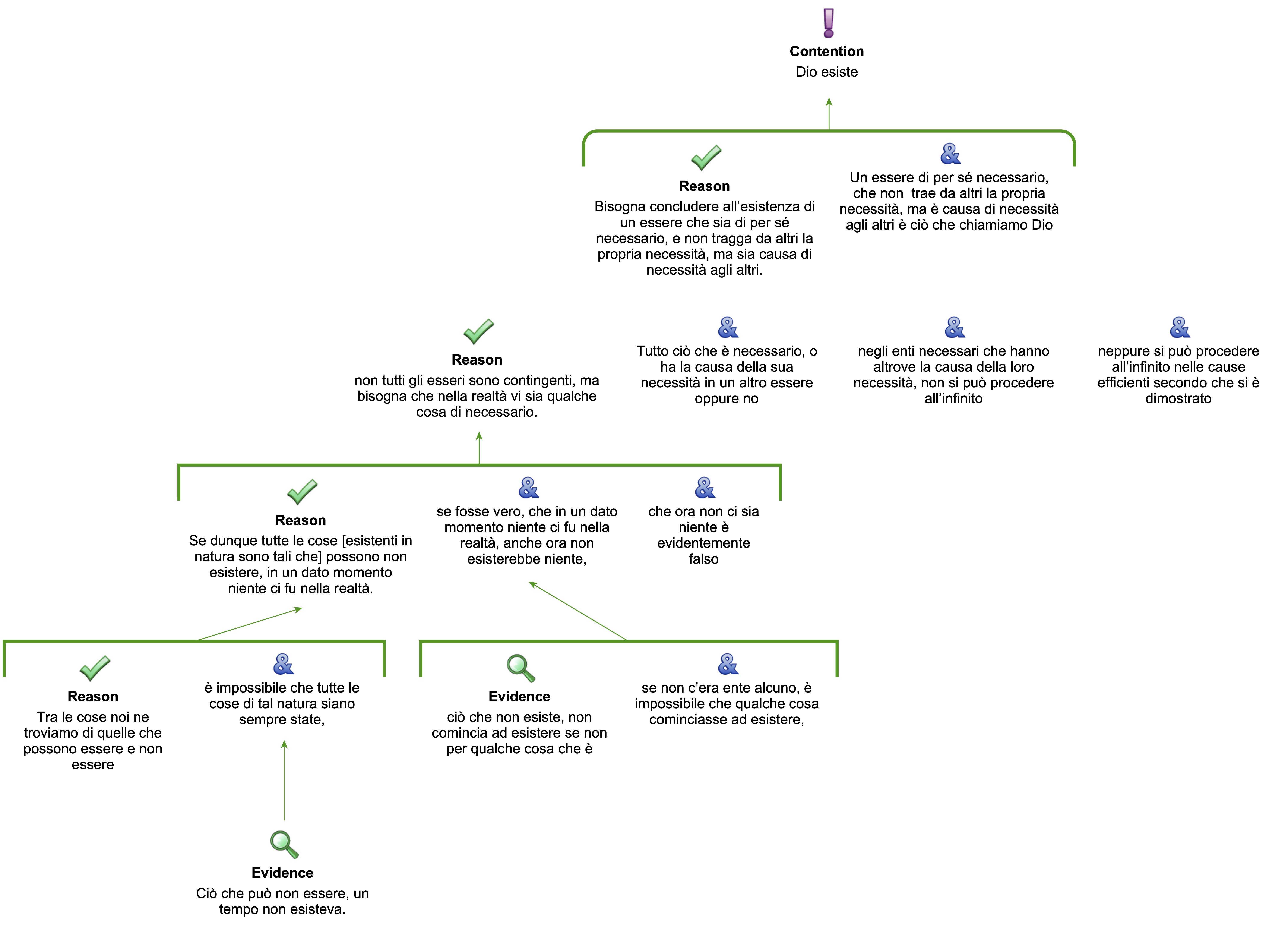
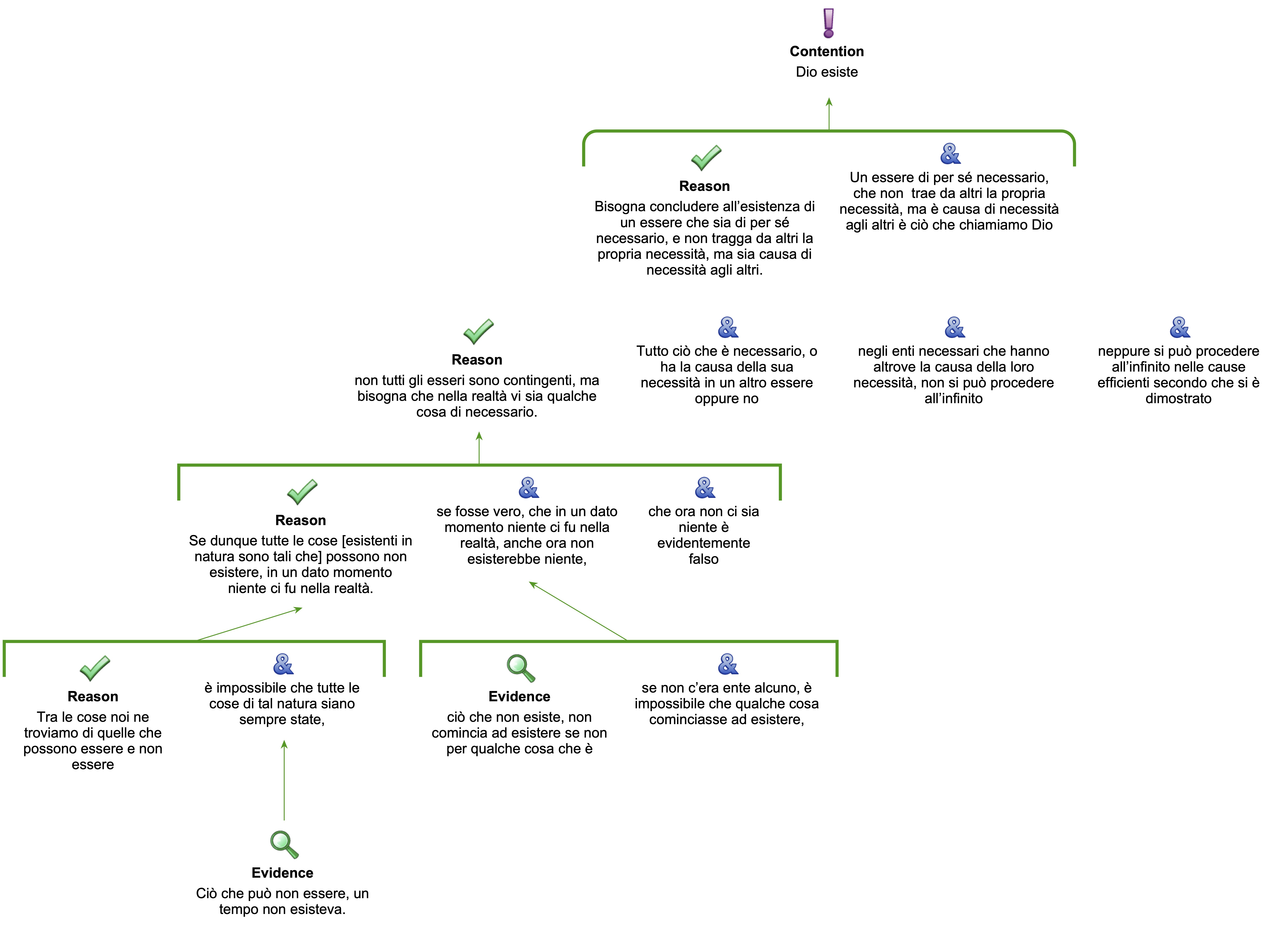
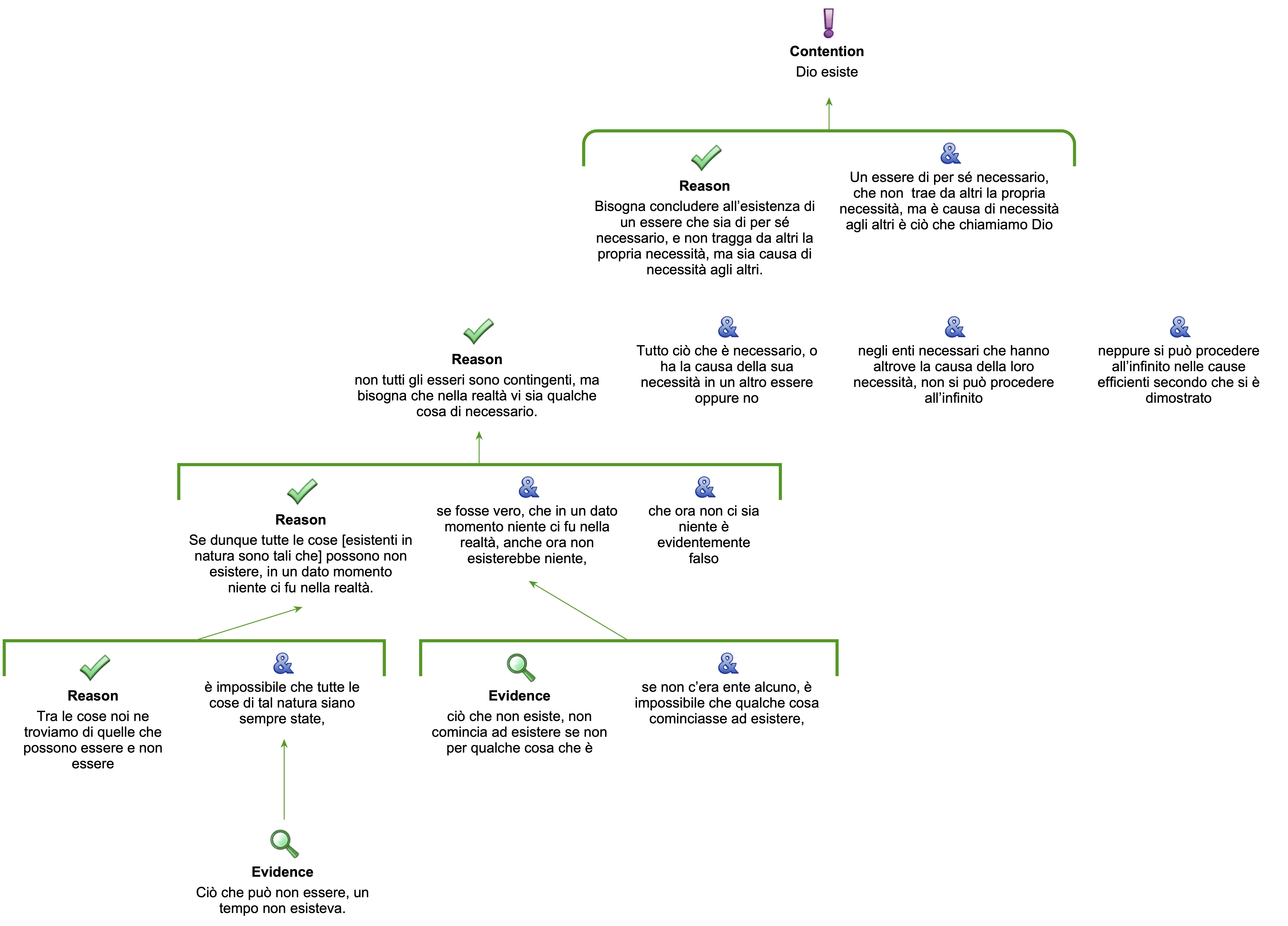
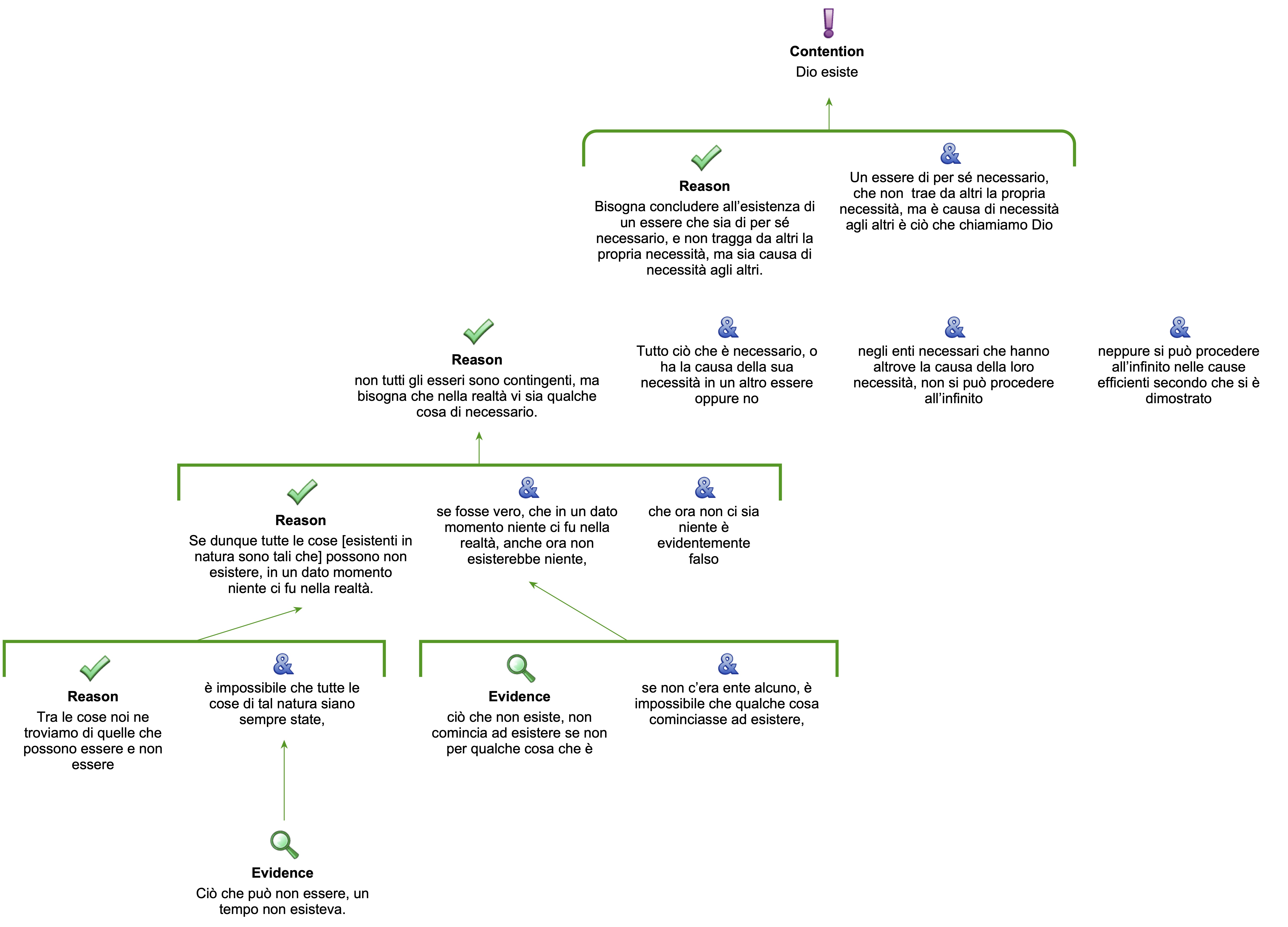
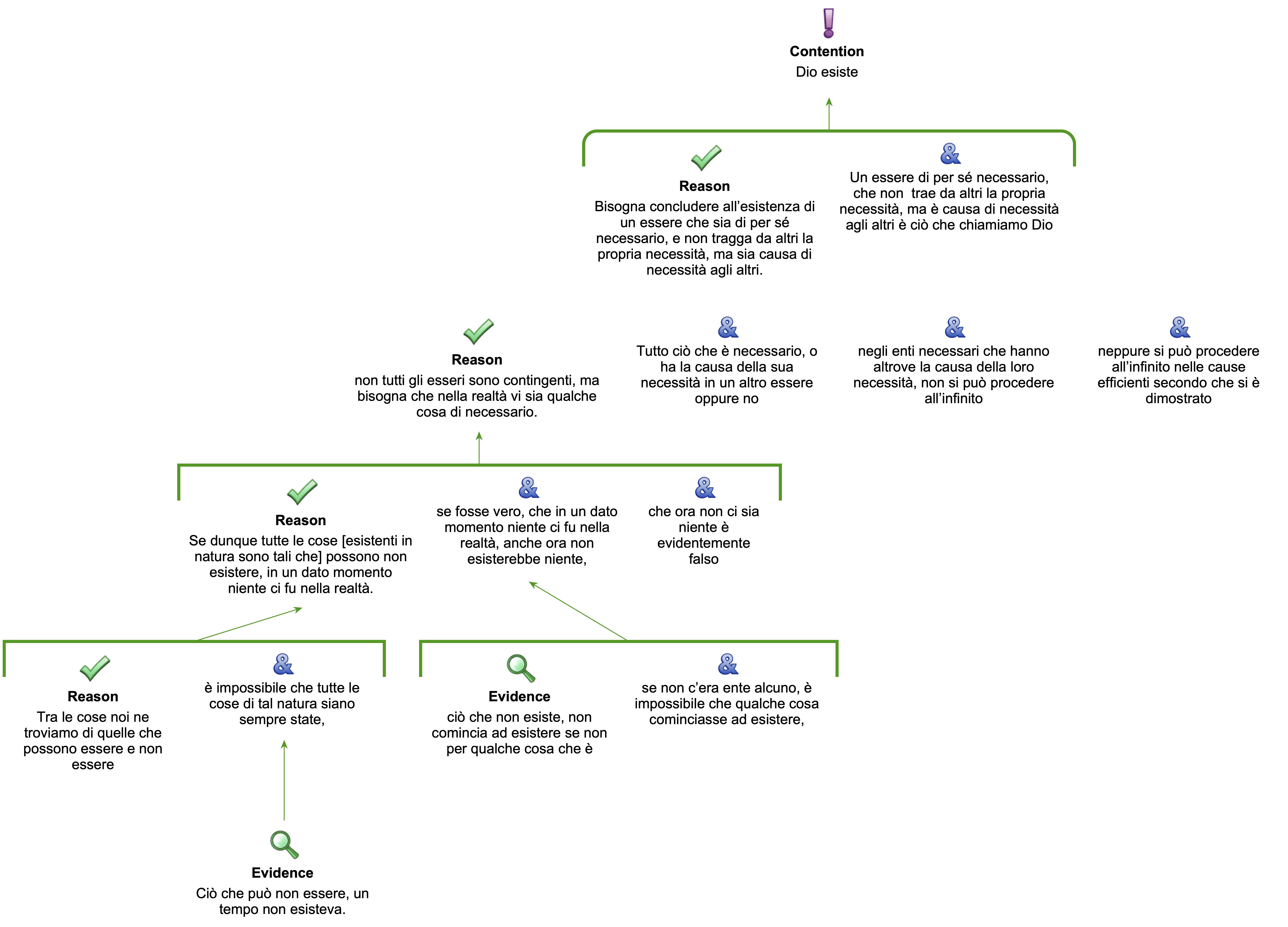
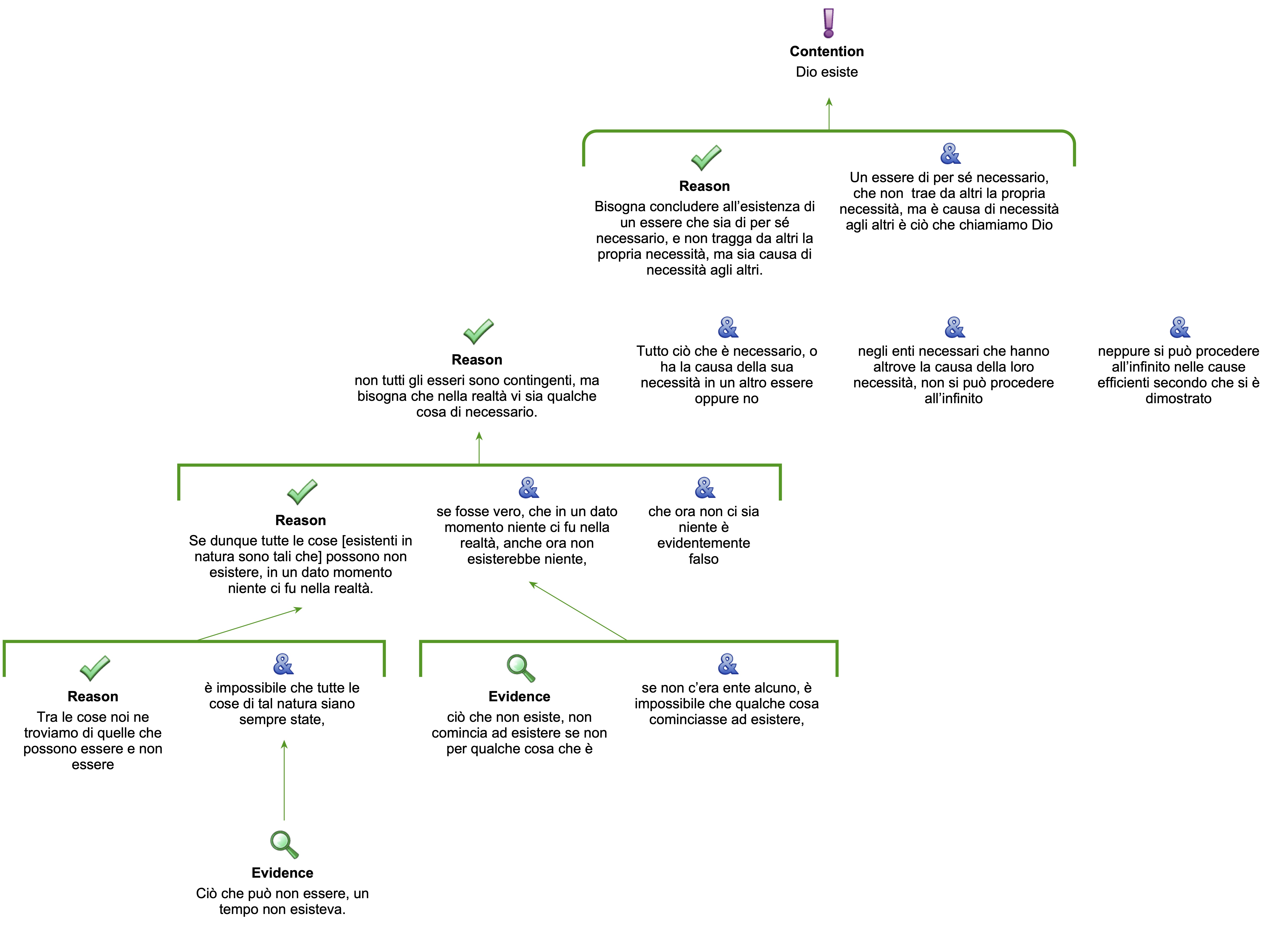
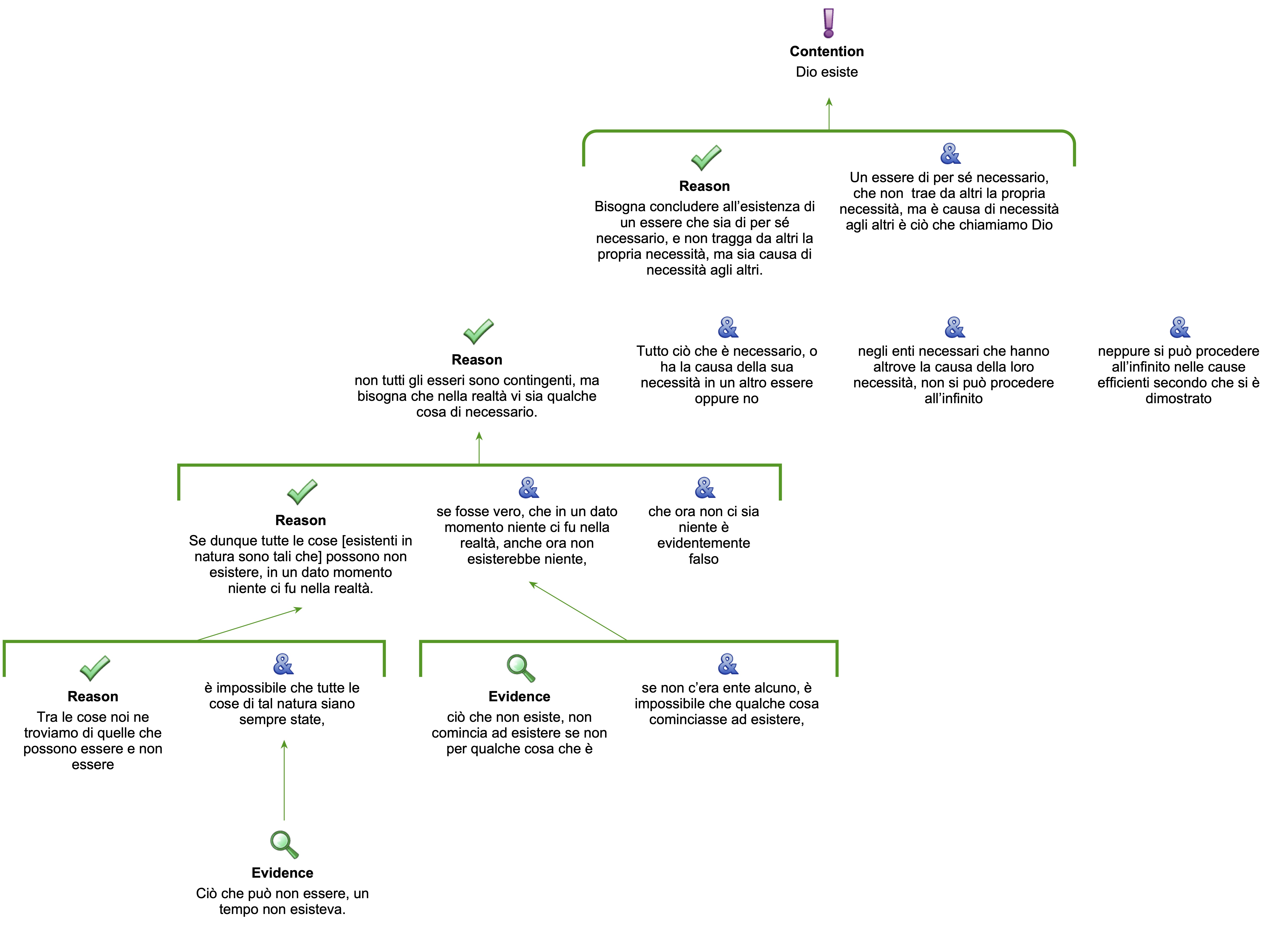
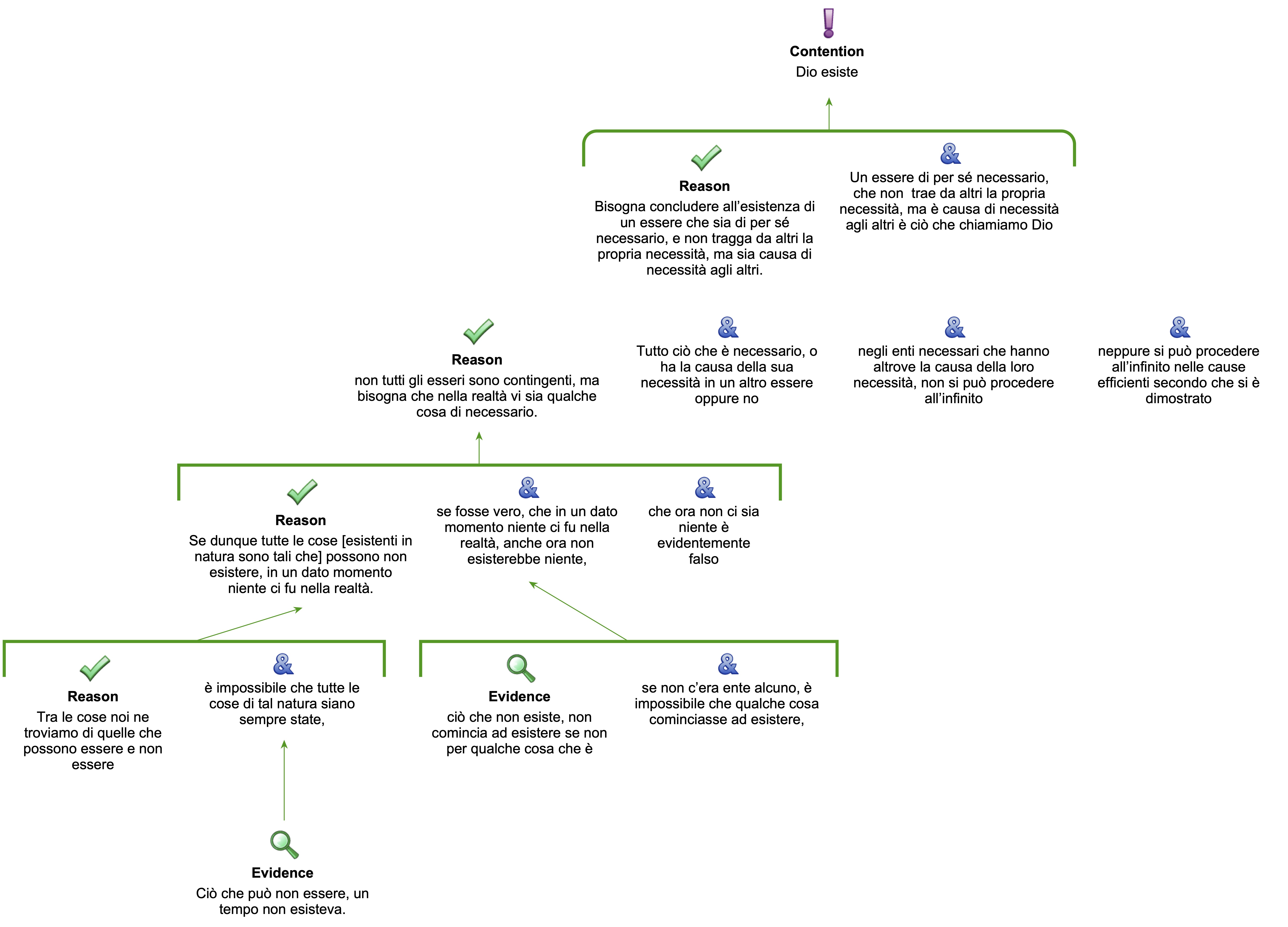
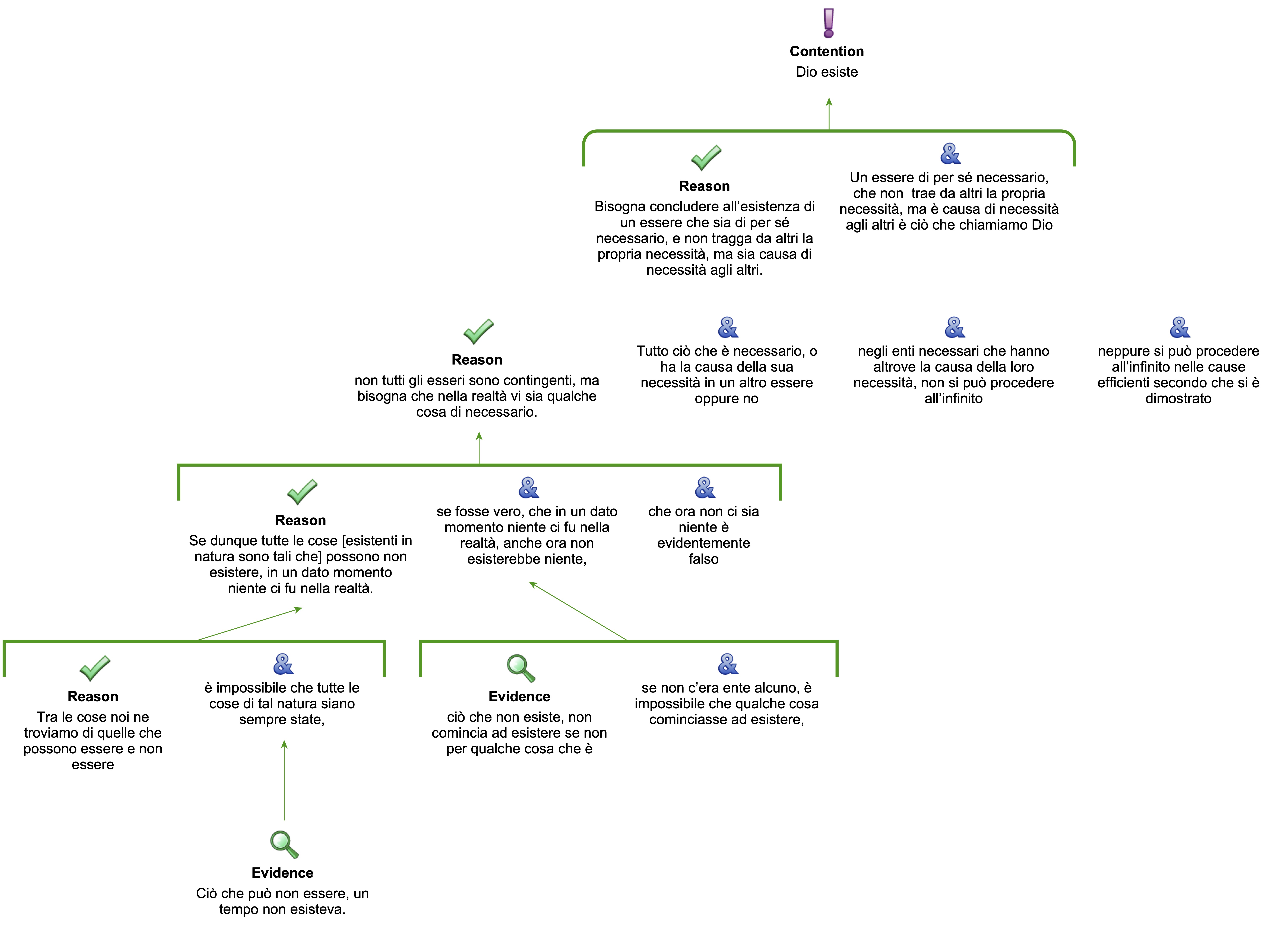
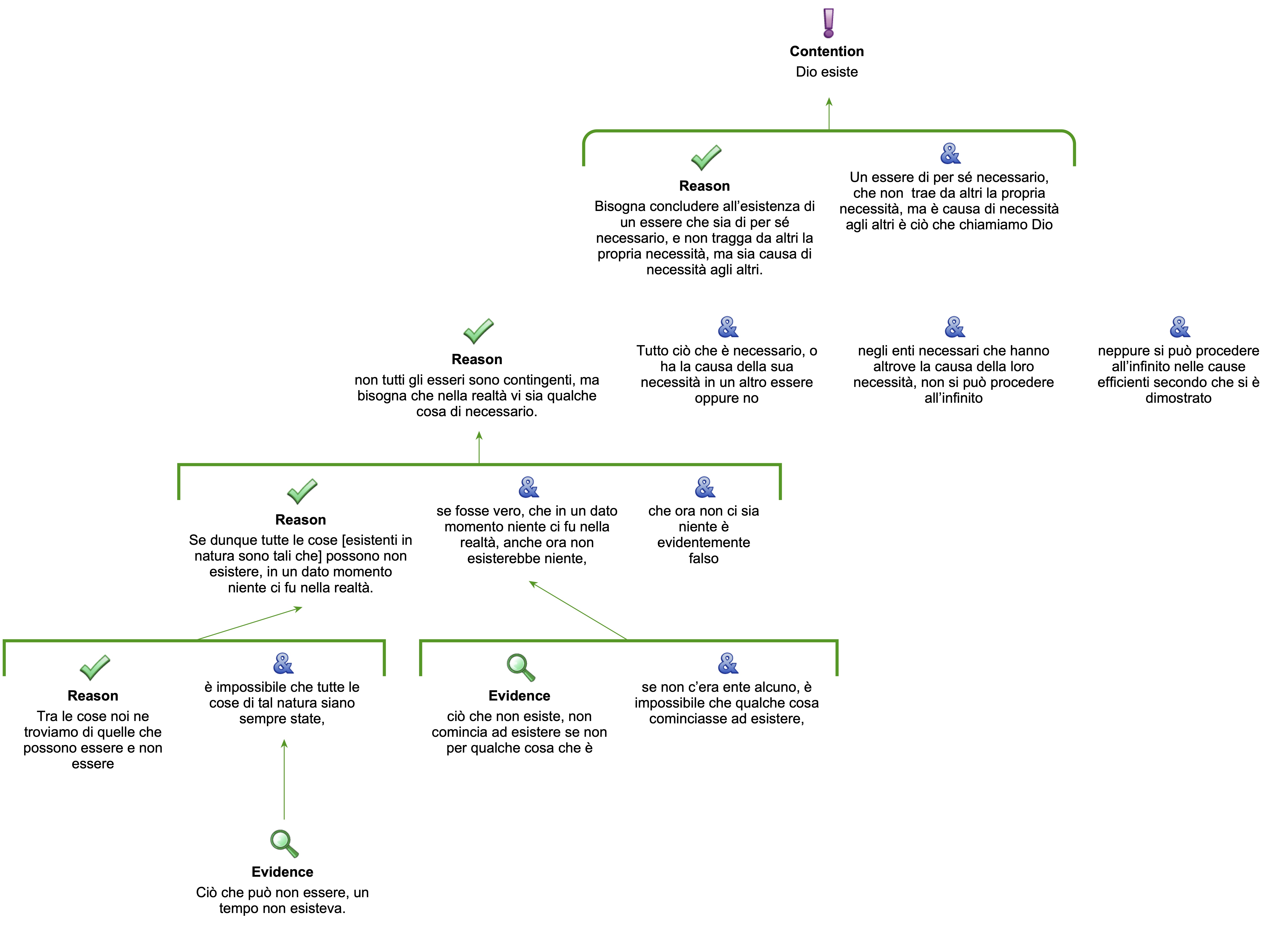
Mappa 8
Scarica il file
Il volume
Pietro Alotto
Le mappe argomentative
Strategie e tecniche per visualizzare ragionamenti e argomentazioni
Ricerche
, n. 66
2022, pp. 128,
ISBN
: 9788875275310
€ 16,00
-5%
€ 15,20
Acquista da
Acquista da
Acquista da
Aggiungi a wishlist
Aggiungi a wishlist
Aggiungi a wishlist
Rimuovi da wishlist
Rimuovi da wishlist
Rimuovi da wishlist
Vai alla scheda libro
Vai alla scheda libro
Vai alla scheda libro
Tweet
Like
Pin
+
StoreDB
Puoi acquistare questo volume da:
IBS.it
Amazon.it